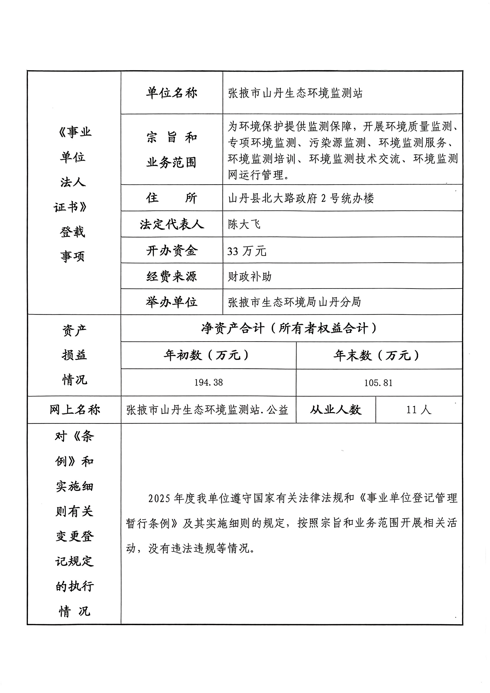
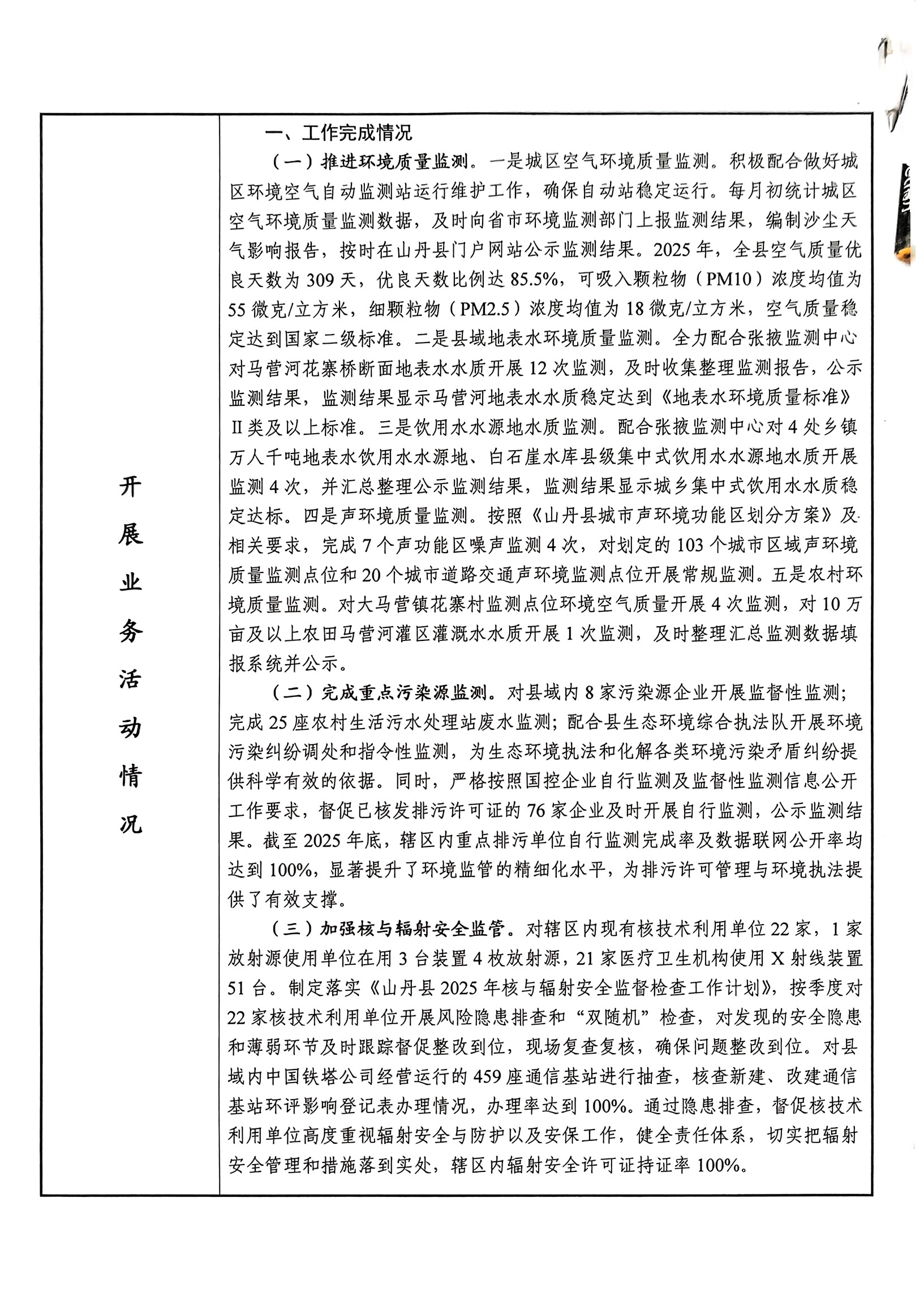
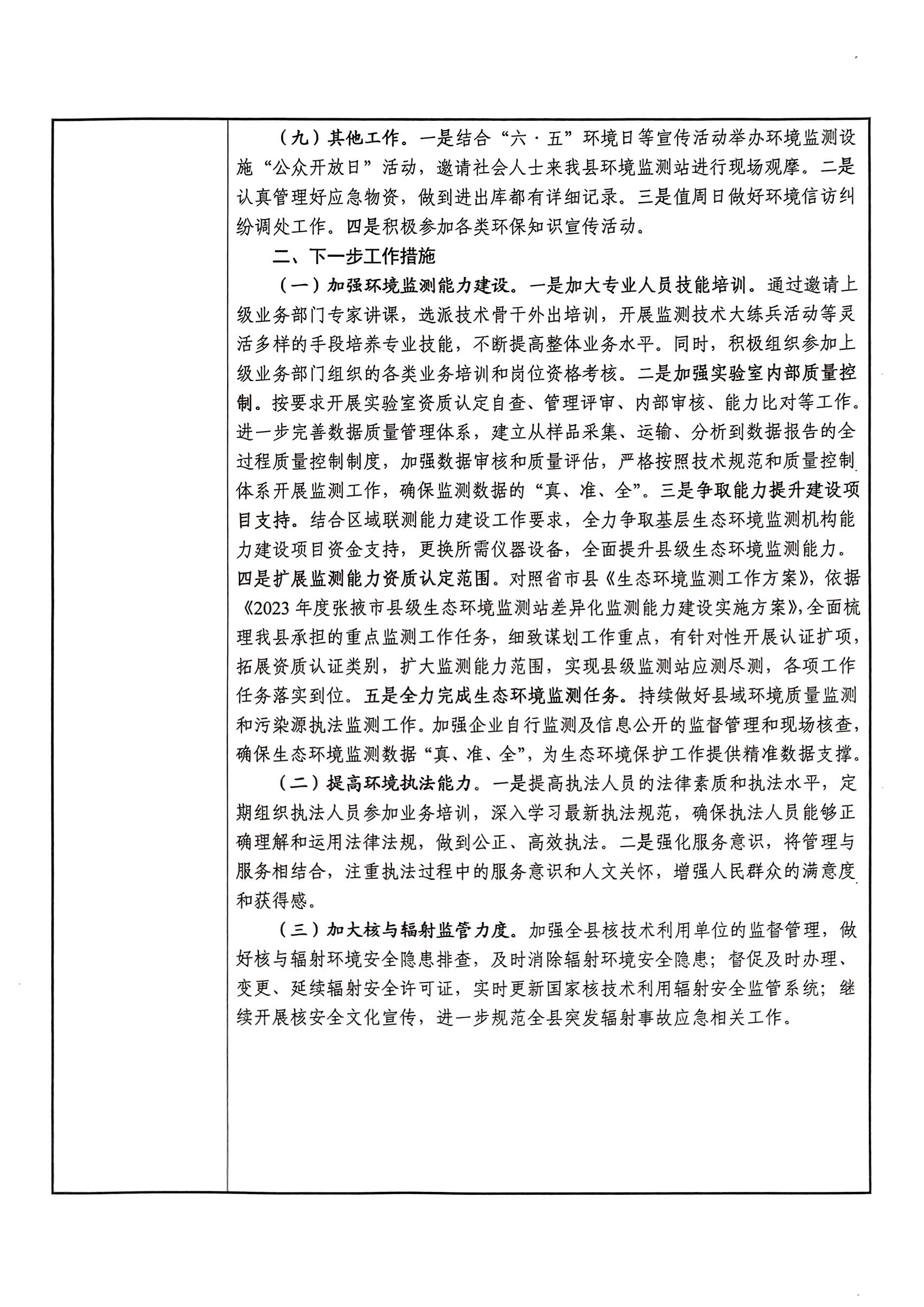
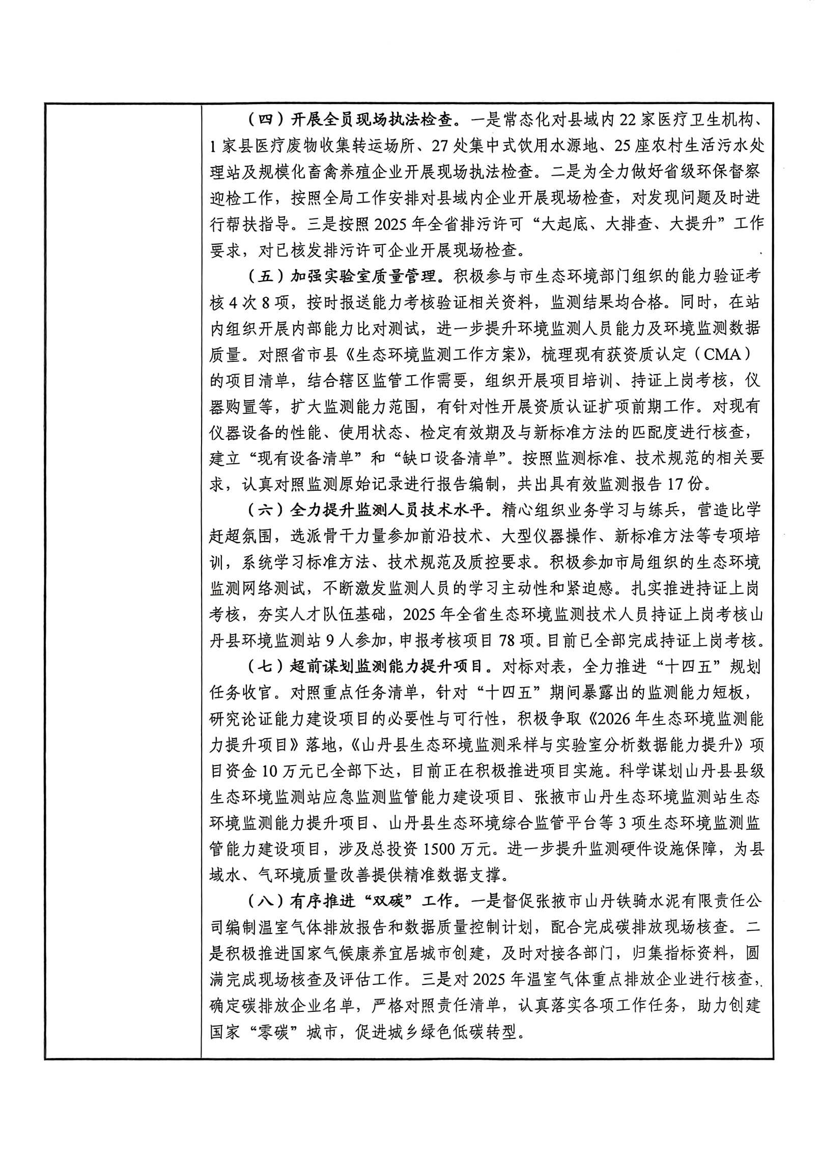
张掖市山丹生态环境监测站事业单位法人年度报告书(2025年)

索引号: 6207250020/2026-00013

文号:

关键词:

发布机构: 市生态环境局山丹分局

公开形式:

公开目录:

生成日期: 2026-01-26 16:39:06

有效性:

索引号 6207250020/2026-00013 发文字号
关键词 发布机构 市生态环境局山丹分局
公开形式 公开目录
生成日期 2026-01-26 16:39:06 是否有效


附件下载: 报告书.pdf

扫一扫在手机打开当前页面